SQLAlchemy Transactions
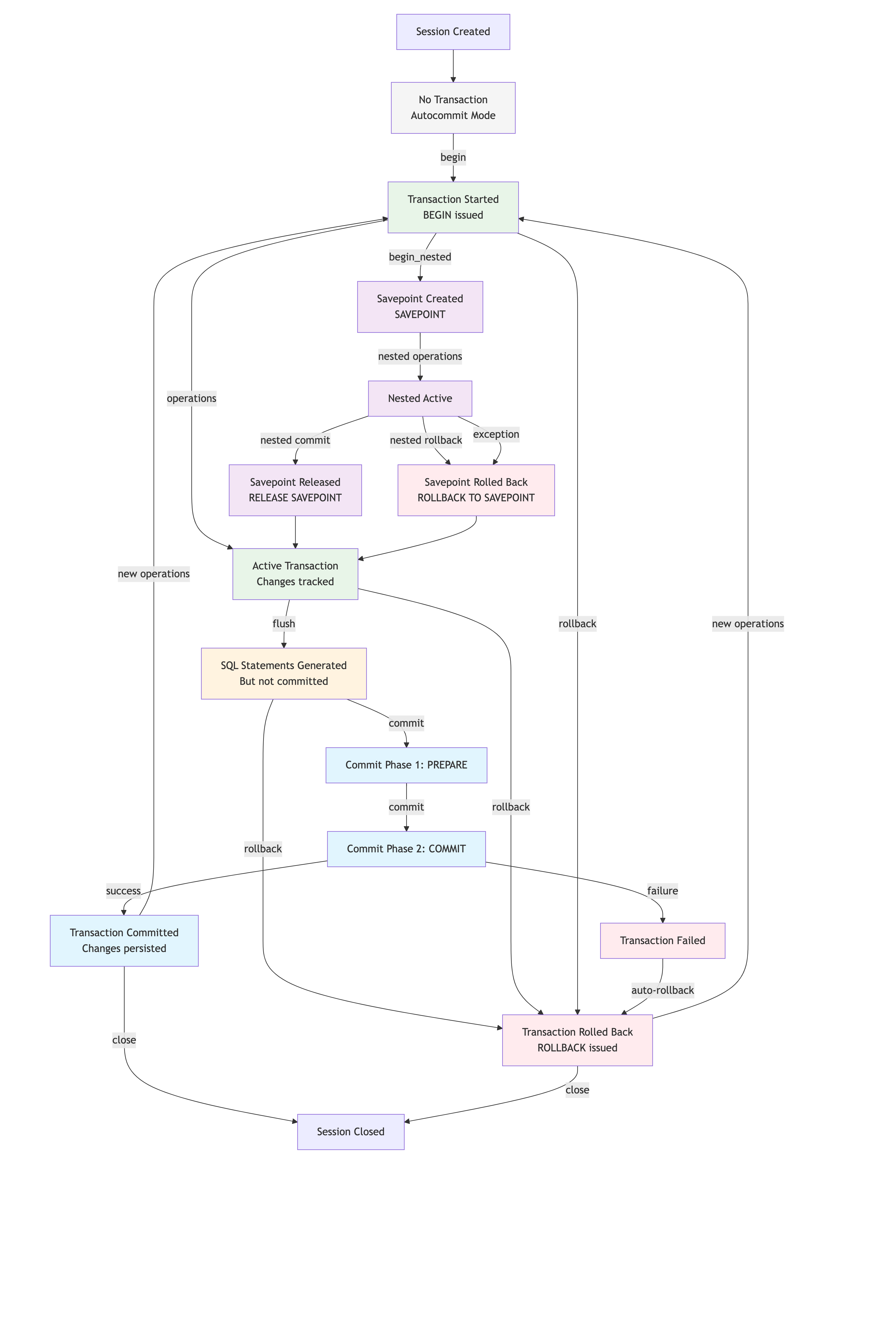
SQLAlchemy Transaction Lifecycle Diagram
Here’s a comprehensive Mermaid diagram showing the complete SQLAlchemy transaction lifecycle with all states and transitions:

Detailed Transaction State Explanations
Section titled “Detailed Transaction State Explanations”1. No Transaction (Autocommit Mode)
Section titled “1. No Transaction (Autocommit Mode)”# Session created but no transaction activesession = SessionLocal()# Session in NO TRANSACTION stateprint(session.in_transaction()) # False2. Transaction Started
Section titled “2. Transaction Started”# Transaction begins implicitly or explicitlysession.begin()# Or implicitly with first operationuser = User(name="John")session.add(user) # Transaction starts automatically# Transaction is now ACTIVEprint(session.in_transaction()) # True3. Active Transaction with Changes
Section titled “3. Active Transaction with Changes”# Operations are tracked but not flushedsession.add(User(name="Alice"))session.add(User(name="Bob"))# Changes are in session's identity mapprint(session.dirty) # Shows modified objectsprint(session.new) # Shows new objects4. Flushed State
Section titled “4. Flushed State”# SQL generated but not committedsession.flush()# INSERT statements sent to database# Objects now have database-generated IDsprint(user.id) # Now has ID# But transaction still active, not committed5. Commit Process
Section titled “5. Commit Process”# Two-phase commit processtry: session.commit() # Actually does: # 1. session.flush() - Generate SQL # 2. session.get_transaction().commit() - Database COMMIT # 3. session.expire_all() - Expire objectsexcept Exception as e: session.rollback() # Automatic rollback on error6. Rollback Process
Section titled “6. Rollback Process”try: session.add(User(name="Test")) session.flush() raise Exception("Something went wrong")except: session.rollback() # Rolls back entire transaction print(session.in_transaction()) # False - transaction endedComplete Transaction Lifecycle Example
Section titled “Complete Transaction Lifecycle Example”sequenceDiagram
participant App as Application
participant S as SQLAlchemy Session
participant T as Transaction
participant DB as Database
Note over App,S: 1. SESSION CREATION
App->>S: session = Session()
S->>S: No active transaction
Note over App,S: 2. TRANSACTION START
App->>S: session.add(user)
S->>T: Begin transaction
T->>DB: BEGIN (implicit)
DB->>T: Transaction started
Note over App,S: 3. OPERATIONS PHASE
loop Multiple Operations
App->>S: session.add(obj)
S->>S: Track in identity map
App->>S: session.query(...)
S->>T: Execute within transaction
T->>DB: SELECT/INSERT/UPDATE
DB->>T: Return results
end
Note over App,S: 4. FLUSH PHASE
App->>S: session.flush()
S->>T: Generate SQL for changes
T->>DB: Send INSERT/UPDATE statements
DB->>T: Acknowledge execution
T->>S: Update objects with generated IDs
Note over App,S: 5. COMMIT PHASE
App->>S: session.commit()
S->>T: Finalize transaction
T->>DB: COMMIT
DB->>T: Transaction committed
T->>S: Transaction complete
S->>S: Expire all objects
Note over App,S: 6. CLEANUP
S->>App: Return control
App->>S: session.close()
Nested Transactions (Savepoints) Diagram
Section titled “Nested Transactions (Savepoints) Diagram”flowchart TD
A[Main Transaction Active] --> B[Create Savepoint]
B --> C[Nested Transaction Active]
C --> D[Nested Operations]
D --> E{Success?}
E -->|Yes| F[Release Savepoint]
E -->|No| G[Rollback to Savepoint]
F --> H[Continue Main Transaction]
G --> H
H --> I[More Operations]
I --> J[Commit/Rollback Main]
flowchart TD
%% Detailed nested flow
subgraph "Nested Transaction Details"
C1[begin_nested] --> C2[SAVEPOINT sp1]
C2 --> C3[Operations in savepoint]
C3 --> C4{Outcome}
C4 -->|Commit| C5[RELEASE SAVEPOINT sp1]
C4 -->|Rollback| C6[ROLLBACK TO SAVEPOINT sp1]
C5 --> C7[Savepoint released]
C6 --> C7
end
Transaction State Detection Methods
Section titled “Transaction State Detection Methods”def check_transaction_state(session): """Comprehensive transaction state checking"""
state = { 'in_transaction': session.in_transaction(), 'is_active': session.is_active if hasattr(session, 'is_active') else None, 'transaction': session.get_transaction(), 'nested': False, 'savepoint': None }
if state['transaction']: state['nested'] = state['transaction'].nested state['savepoint'] = getattr(state['transaction'], '_savepoint', None)
return state
# Usage examplesdef demonstrate_transaction_states(): session = SessionLocal()
print("1. Initial state:", check_transaction_state(session)) # in_transaction: False
# Start transaction session.begin() print("2. After begin:", check_transaction_state(session)) # in_transaction: True, nested: False
# Nested transaction savepoint = session.begin_nested() print("3. After begin_nested:", check_transaction_state(session)) # in_transaction: True, nested: True
# Commit nested savepoint.commit() print("4. After nested commit:", check_transaction_state(session))
# Commit main session.commit() print("5. After main commit:", check_transaction_state(session)) # in_transaction: FalseTransaction Isolation Levels
Section titled “Transaction Isolation Levels”
Complete Transaction Management Patterns
Section titled “Complete Transaction Management Patterns”Pattern 1: Context Manager with Full State Tracking
Section titled “Pattern 1: Context Manager with Full State Tracking”from contextlib import contextmanagerimport logging
@contextmanagerdef managed_transaction(session, isolation_level=None): """Complete transaction management with state tracking"""
logger = logging.getLogger(__name__)
def log_state(phase): state = check_transaction_state(session) logger.info(f"{phase}: in_transaction={state['in_transaction']}, " f"nested={state['nested']}")
try: log_state("Pre-transaction")
if isolation_level: # Set isolation level for this transaction session.connection(execution_options={ 'isolation_level': isolation_level })
# Begin transaction session.begin() log_state("Transaction started")
yield session
# Commit if no exceptions session.commit() log_state("Transaction committed")
except Exception as e: # Rollback on error session.rollback() log_state("Transaction rolled back") logger.error(f"Transaction failed: {e}") raise
finally: log_state("Post-transaction")
# Usagewith managed_transaction(session, isolation_level="REPEATABLE_READ") as tx_session: user = User(name="Transaction User") tx_session.add(user) # Automatic commit/rollbackPattern 2: Nested Transaction with Savepoints
Section titled “Pattern 2: Nested Transaction with Savepoints”def complex_operation_with_savepoints(session): """Demonstrate nested transactions with savepoints"""
print("Starting main transaction") session.begin()
try: # Main operation user = User(name="Main User") session.add(user) session.flush()
# Nested transaction 1 print("Starting nested transaction 1") savepoint1 = session.begin_nested()
try: profile = UserProfile(user_id=user.id, bio="Nested 1") session.add(profile) session.flush() savepoint1.commit() print("Nested transaction 1 committed")
except Exception as e: savepoint1.rollback() print("Nested transaction 1 rolled back") raise
# Nested transaction 2 print("Starting nested transaction 2") savepoint2 = session.begin_nested()
try: # This will fail intentionally invalid_profile = UserProfile(user_id=999, bio="Invalid") session.add(invalid_profile) session.flush() # This will fail due to foreign key savepoint2.commit()
except Exception as e: savepoint2.rollback() print("Nested transaction 2 rolled back (expected)") # Continue with main transaction
# Main transaction continues user.name = "Updated Name" session.commit() print("Main transaction committed successfully")
except Exception as e: session.rollback() print("Main transaction rolled back due to error") raisePattern 3: Transaction Retry Logic
Section titled “Pattern 3: Transaction Retry Logic”import timefrom sqlalchemy.exc import OperationalError, DBAPIError
def retryable_transaction(session, operation, max_retries=3, delay=1): """Execute a transaction with retry logic for transient errors"""
for attempt in range(max_retries): try: with managed_transaction(session) as tx_session: result = operation(tx_session) return result
except (OperationalError, DBAPIError) as e: if attempt == max_retries - 1: raise # Final attempt failed
if is_transient_error(e): print(f"Transient error, retrying in {delay} seconds...") time.sleep(delay) delay *= 2 # Exponential backoff continue else: raise # Non-transient error
def is_transient_error(error): """Check if error is transient and retryable""" transient_codes = ['40001', '40P01', '55P03', '57014'] # SQLSTATE codes error_str = str(error).lower()
# Check for common transient error indicators transient_indicators = [ 'deadlock', 'timeout', 'connection reset', 'try again', 'serialization failure' ]
return any(indicator in error_str for indicator in transient_indicators)
# Usagedef create_user_operation(session): user = User(name="Retry User") session.add(user) return user
result = retryable_transaction(session, create_user_operation)Transaction State Transition Table
Section titled “Transaction State Transition Table”| From State | To State | Trigger | SQL Generated | Notes |
|---|---|---|---|---|
| No Transaction | Active | First operation or begin() | BEGIN | Implicit or explicit start |
| Active | Flushed | session.flush() | DML statements | SQL sent but not committed |
| Flushed | Committed | session.commit() | COMMIT | Changes persisted |
| Active | Rolled Back | session.rollback() | ROLLBACK | Changes discarded |
| Active | Nested | begin_nested() | SAVEPOINT | Create savepoint |
| Nested | Committed | Nested commit | RELEASE SAVEPOINT | Savepoint released |
| Nested | Rolled Back | Nested rollback | ROLLBACK TO SAVEPOINT | Rollback to savepoint |
| Any | Closed | session.close() | (None) | Implicit rollback if active |
Advanced Transaction Scenarios
Section titled “Advanced Transaction Scenarios”Distributed Transactions Pattern
Section titled “Distributed Transactions Pattern”class DistributedTransactionManager: """Manage transactions across multiple databases"""
def __init__(self, sessions): self.sessions = sessions # Multiple session objects self.transactions = []
def __enter__(self): # Begin transactions on all sessions for session in self.sessions: transaction = session.begin() self.transactions.append((session, transaction)) return self
def __exit__(self, exc_type, exc_val, exc_tb): if exc_type is None: # Commit all if successful for session, transaction in self.transactions: session.commit() else: # Rollback all on error for session, transaction in self.transactions: session.rollback()
def commit(self): """Two-phase commit across all sessions""" try: # Phase 1: Prepare for session, transaction in self.transactions: session.flush()
# Phase 2: Commit for session, transaction in self.transactions: session.commit()
except Exception as e: self.rollback() raise
def rollback(self): """Rollback all transactions""" for session, transaction in self.transactions: session.rollback()
# Usagedb1_session = SessionLocal()db2_session = SessionLocal()
with DistributedTransactionManager([db1_session, db2_session]) as tx_manager: # Operations on multiple databases db1_session.add(User(name="Multi DB User")) db2_session.add(Product(name="Multi DB Product")) # All commit or all rollback together